中國混凝土網
當前位置: 首頁 » 技術 » 外加劑技術 » 正文

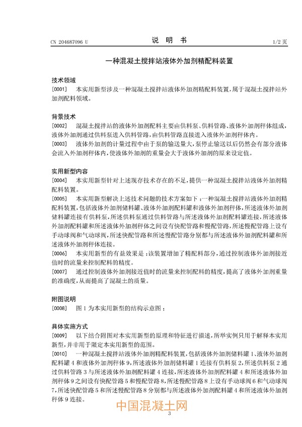
一種混凝土攪拌站液體外加劑精配料裝置(公開號:CN204687096U)

放大字體  縮小字體 發布日期:2016-12-06  來源:中國混凝土網  作者:隋均義 楊曉輝 王洪秀 宋旭亮
核心提示:本實用新型涉及一種混凝土攪拌站液體外加劑精配料裝置,包括液體外加劑儲料罐、液體外加劑配料罐和液體外加劑秤體,所述液體外加劑儲料罐連接有供料泵,所述供料泵通過供料管路與所述液體外加劑配料罐連接,所述液體外加劑配料罐和所述液體外加劑秤體之間設有快配管路和慢配管路,所述慢配管路上設有手動球閥和氣動球閥,所述快配管路和所述慢配管路分別都與所述液體外加劑配料罐和所述液體外加劑秤體連接。
 
 
[ 技術搜索 ]  [ 加入收藏 ]  [ 告訴好友 ]  [ 打印本文 ]  [ 違規舉報 ]  [ 關閉窗口 ]

 

 
推薦企業

?2006-2016 混凝土網版權所有

地址:上海市楊浦區國康路100號國際設計中心12樓 服務熱線:021-65983162

備案號: 滬ICP備09002744號-2 技術支持:上海砼網信息科技有限公司

滬公網安備 31011002000482號